電子逆變器電路圖詳解 電子逆變器電路圖原理大全 KIA MOS管
信息來源:本站 日期:2018-04-23
逆變器是通過半導體功率開關的開通和關斷作用,把直流電能轉變成交流電能的一種變換裝置,是整流變換的逆過程。
工作原理
逆變裝置的核心,是逆變開關電路,簡稱為逆變電路。該電路通過電力電子開關的導通與關斷,來完成逆變的功能。
特點
(1)要求具有較高的效率。
由于目前太陽能電池的價格偏高,為了最大限度的利用太陽能電池,提高系統效率,必須設法提高逆變器的效率。
(2)要求具有較高的可靠性。
目前光伏電站系統主要用于邊遠地區,許多電站無人值守和維護,這就要求逆變器有合理的電路結構,嚴格的元器件篩選,并要求逆變器具備各種保護功能,如:輸入直流極性接反保護、交流輸出短路保護、過熱、過載保護等。
(3)要求輸入電壓有較寬的適應范圍。
由于太陽能電池的端電壓隨負載和日照強度變化而變化。特別是當蓄電池老化時其端電壓的變化范圍很大,如12V的蓄電池,其端電壓可能在10V~16V之間變化,這就要求逆變器在較大的直流輸入電壓范圍內保證正常工作。
逆變器是通過半導體功率開關的開通和關斷作用,把直流電能轉變成交流電能的一種變換裝置,是整流變換的逆過程。

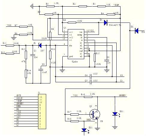
車載逆變器的整個電路大體上可分為兩大部分,每部分各采用一只TL494或KA7500芯片組成控制電路,其中第一部分電路的作用是將汽車電瓶等提供的12V直流電,通過高頻PWM (脈寬調制)開關電源技術轉換成30kHz-50kHz、220V左右的交流電;第二部分電路的作用則是利用橋式整流、濾波、脈寬調制及開關功率輸出等技術,將30kHz~50kHz、220V左右的交流電轉換成50Hz、220V的交流電。
(1)腳第一組放大器的同相輸入端,檢測輸出電流,與3個0.33R 電阻分壓,當電流過大時,分壓電阻上的電壓超過(2)腳基準電壓,(3)腳放大器輸出端輸出高電平,(3)腳為高電平時,電路進入保護狀態。(2)腳為比較器的反相輸入端,接(14)腳基準,作比較器的參考電壓,外部輸入端的控制信號可輸入至腳(4)的截止時間控制端(也叫死區時間控制),與腳(1)、(2)、(15)、(16)誤差放大器的輸入端,其輸入端點的抵補電壓為120mV,其可限制輸出截止時間至最小值,大約為最初鋸齒波周期時間的4%。當13腳的輸出模控制端接地時,可獲得96%最大工作周期,而當(13)腳接制參考電壓時,可獲得48%最大工作周期。如果我們在第4腳截止時間控制輸入端設定一個固定電壓,其范圍由0V至3.3V之間,則附加的截止時間一定出現在輸出上。 (5)、(6)腳是一個固定頻率的脈沖寬度調制電路,內置了線性鋸齒波振蕩器,振蕩頻率可通過外部的一個電阻和一個電容進行調節,其振蕩頻率如下:
輸出脈沖的寬度是通過電容CT上的正極性鋸齒波電壓與另外兩個控制信號進行比較來實現。功率輸出管Q1和Q2受控于或非門。當雙穩觸發器的時鐘信號為低電平時才會被選通,即只有在鋸齒波電壓大于控制信號期間才會被選通。當控制信號增大,輸出脈沖的寬度將減小。(7)腳接地端,(8)、(11)腳是Q1和Q2內部開關管的集電極,在此電路中接電源,(9)、(10)腳為Q1、Q2的發射極,作開關管驅動輸出端,接下圖中Q1與Q2外部放大電路。以驅動后極推挽電路。(12)腳電源端,(13)腳為輸出控制端,接(14)腳基準電壓時兩路輸出脈沖相差180方位,每路輸出量大約200MA的驅動推挽或半橋式電路。(15)、腳第二組放大器的反相輸入端,接基準電壓, (16)腳同相輸入端,檢測電源電壓。當電壓過高超過(15)腳參考電壓時,(3)腳輸出高電平,電路進入保護狀態。
這是一個推挽式拓撲逆變電路,當E1驅動脈沖驅動時,Q1導通,使VT3、VT6導通,VT7、VT8截止,此時電路進行正半周波形放大,變壓器升壓到次級,通過高頻整流管整流,當E2脈沖驅動時,Q2導通,驅動VT7、VT8導通。VT3、VT6截止,進得負半周波形放大。經升壓變壓器升壓后,高頻整流。
(此VT3\6\7\8以推挽方式存在于電路中,各負責正負半周的波形放大任務,電路工作時,兩只對稱的功率開關管每次只有一對導通,所以導通損耗小效率高。推挽輸出既可以向負載灌電流.)
最后由TL494CN芯片的5腳外接點容C3和6腳外接電阻R15決定脈寬頻率為F=1.1÷(0.1×220)KHZ=50HZ控制Q10、Q11、Q13、Q14工作在50HZ的頻率下,將220V直流電逆變為220V/50HZ的交流電,上圖將完成這部分功能。TL494正向時,IC2控制Q3為飽和導通狀態,Q4為截止狀態,由于Q3為飽和導通狀態,則Q10為飽和導通狀態。由于Q4處于截止狀態,Q11因柵極無正偏壓而處于截止狀態,同時Q14因柵極無正偏壓而處于截止狀態, Q13為飽和導通狀態。此時220V直流電經VT6沿XAC插座到負載再經VT10接地,形成正半周期電流;反向時,IC2控制Q3為截止狀態,Q4為飽和導通狀態,由于Q3為截止狀態,則Q10、Q13因柵極無正偏壓而處于截止狀態,由于Q4為飽和導通狀態,Q11處于飽和導通狀態,同時Q14處于飽和導通狀態,Q11因柵極無正偏壓而處于截止狀態。此時220V直流電經VT9沿XAC插座到負載再經VT7接地,形成負半周期電流;這樣接將220V直流電成功轉變為220V/50HZ交流電輸出供負載使用。

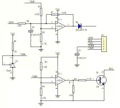
電路中采用雙運放比較放大器LM358來控制輸出過流保護,輸出電壓過低保護電路,TL431在此設制2.5V基準電壓,給比較器同相輸入端作參考電壓,第一組運放的同相輸入端接輸出電流檢測,反相輸入端接參考電壓,當電流過大,比較器輸入電壓升高,當超過2.5V時,輸出端輸出高電平,送入IC1的3腳,IC關閉輸出。第二組運放同相輸入端接參考電壓,反相輸入端接輸出電壓,當電壓過低,檢測分壓后電壓低于2.5V時,輸出端輸出高電平,Q1導通,蜂鳴器報警。
中小功率
中小功率逆變電源是戶用獨立交流光伏系統中重要的環節之一,因而各國的光伏專家們一直在努力開發適于戶用的逆變電源,以促使該行業更好更快地發展。
多重串聯型
多重串聯型逆變器應用于電動汽車有諸多優點。串聯結構輸出電壓矢量種類大大增加,增強了控制的靈活性,提高了控制的精確性;同時降低了電機中性點電壓的波動。逆變器的旁路特點可提高充電和再生制動控制的靈活性。
隨著人們對城市環境的日益關切,電動汽車的發展得到了一個難得的機遇。在城市交通中,電動大客車由于載量大,綜合效益高,成為優先發展的對象。電動大客車大都采用三相交流電機,由于電機功率大,三相逆變器中的器件需要承受高電壓和大電流應力的作用,較高的dv/dt又使電磁輻射嚴重,并且需要良好的散熱。
而采用多重串聯型結構的大功率逆變器則降低了單個器件承受的電壓應力,降低了對器件的要求;降低了dv/dt值,減少了電磁輻射,器件的發熱也大大減少;由于輸出電平種類增加,控制性能更好。
多重串聯型逆變器適用于大功率的電動汽車驅動系統。采用多重串聯型結構,可降低多個蓄電池串聯帶來的危險,降低器件的開關應力和減少電磁輻射。但需要的電池數增加了2倍。
多重串聯型結構輸出電壓矢量種類大大增加,從而增強了控制的靈活性,提高了控制的精確性;同時降低電機中性點電壓的波動。為維持每組蓄電池電量的均衡,在運行時需要確保電池的放電時間一致。通過旁路方式,可靈活地對蓄電池組充電,還可控制再生制動的力矩。
車載
車載逆變器一般使用汽車電瓶或者點煙器供電,先將低壓直流電轉換為265V左右的直流電,然后將高壓的直流電轉變為220V、50Hz的交流電。車載逆變器打破了在車內使用電器的諸多局限。車載電源不僅適用于車載系統,只要有DC12V直流電源的場合,都可使用。車載逆變器充分考慮到外部的使用環境,當發生過載或短路現象時將自動保護關機。
電壓源逆變器是按照控制電壓的方式將直流電能轉變為交流電能, 是逆變技術中最為常見和簡單的一種,下面主要介紹單相電壓源逆變器。
要從一個直流電源中獲取交流電能,有多種方式,但至少應使用兩個功率開關元件,單相逆變器有推挽式、半橋式、全橋式三種電路拓樸結構,如果每半個工頻周期內只輸出一個脈沖,我們稱其為方波逆變器,如果每半個周期內有多個脈寬組成,并且脈沖寬度符合正弦波調制(SPWM)規律,則稱其為正弦波脈寬調制輸出。方波逆變技術實質上是一個單脈沖調制技術,下面介紹其工作原理。
下圖是單相推挽式逆變器的拓樸結構,該電路由兩只共負極的功率開關元件和一個初級帶有中心抽頭的升壓變壓器組成。
若交流負載為純阻性負載,當 t 1 ≤t≤t 2 時 VT 1 功率管加上柵極驅動信號 Ug1,VT 1 導通,VT 2 截止,變壓器輸出端感應出正電壓;當 t 3 ≤t≤t 4 時,VT 2 功率管加上柵極驅動信號 Ug2,VT 2 導通,VT 1 截止,變壓器輸出端感應出負電壓,波形如圖下圖所示,若負載為感性負載,則變壓器內的電流波形連續,輸出電壓、電流波形如下圖推挽電路波形。
推挽逆變器的輸出只有兩種狀態+V0 和-V0 ,實質上是雙極性調制,通過調節 VT1 和 VT2 的占空比來調節輸出電壓。推挽式方波逆變器的電路拓樸結構簡單,兩個功率管可共地驅動,但功率管承受開關電壓為 2 倍的直流電壓,因此適合應用于直流母線電壓較低的場合。另外,變壓器的利用率較低,驅動感性負載困難。
半橋式逆變電路的拓樸結構如圖 2-4 所示,兩只串聯電容的中點作為參考點,當開關元件 VT 1 導通時,電容 C 1 上的能量釋放到負載 RL 上,而當 VT 2 導通時,電容C 2 上的能量釋放到負載 RL 上,VT 1 和 VT 2 輪流導通時在負載兩端獲得了交流電能,半橋逆變電路在功率開關元件不導通時承受直流電源電壓 Ud,由于電容 C 1 和 C 2 兩端的電壓均為 Ud/2(假設 C 1 =C 2 ) ,因此功率元件 VT 1 和 VT 2 承受的電流為 2Id。實質上單相半橋電路和前一節討論的單相推挽電路在電路結構上是對偶的,讀者可自行分析半橋電路的工作過程。
半橋型逆變電路結構簡單,由于兩只串聯電容的作用,不會產生磁偏或直流分量,非常適合后級帶動變壓器負載,當該電路工作在工頻(50 或者 60H Z )時,電容必須選取較大的容量,使電路的成本上升,因此該電路主要用于高頻逆變場合。
單相全橋逆變電路也稱“H 橋”電路,其電路拓樸結構如圖所示,由兩個半橋電路組成, 以 180度方波為例說明單相全橋電路的工作原理, 功率開關元件 Q 1 與 Q 4 互補,Q 2 與 Q 3 互補,當 Q 1 與 Q 3 同時導通時,負載電壓 U 0 = +Ud;當 Q 2 與 Q 4 同時悼通時,負載兩端 U 0 = -Ud,Q 1 Q 3 和 Q 2 Q 4 輪流導通,負載兩端就得到交流電能。
假設負載具有一定電感,即負載電流落后與電壓 j 角度,在 Q1Q3 功率管柵極加上驅動信號時,由于電流的帶后,此時 D1 D3 仍處于導通續流階段,當經過 y 電角度時,電流過零,電源向負載輸送有功功率,同樣當 Q2 Q4 加上柵極驅動信號時 D2D4 仍處于續流狀態,此時能量從負載饋送回直流側,再經過 y 電角度后,Q2 Q4 才真正流過電流。
單相全橋電路上述工作狀況下 Q1Q3 和 Q2Q4 分別工作半個周期, 其輸出電壓波形為 180 度的方波,事實上這種控制方式并不實用,因為在實際的逆變電源中輸出電壓是需要可以控制和調節的。
實例講解
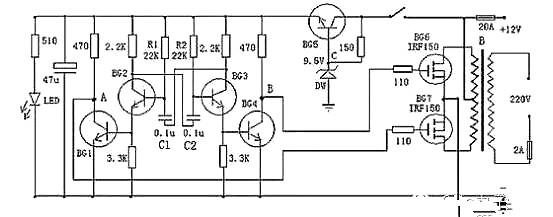
以上是一款較為容易制作的逆變器電路圖,可以將12V直流電源電壓逆變為220V市電電壓,電路由BG2和BG3組成的多諧振蕩器推動,再通過BG1和BG4驅動,來控制BG6和BG7工作。其中振蕩電路由BG5與DW組的穩壓電源供電,這樣可以使輸出頻率比較穩定。在制作時,變壓器可選有常用雙12V輸出的市電變壓器。可根據需要,選擇適當的12V蓄電池容量。
以下是一款高效率的正弦波逆變器電器圖,該電路用12V電池供電。先用一片倍壓模塊倍壓為運放供電。可選取ICL7660或MAX1044。運放1產生50Hz正弦波作為基準信號。運放2作為反相器。運放3和運放4作為遲滯比較器。其實運放3和開關管1構成的是比例開關電源。運放4和開關管2也同樣。它的開關頻率不穩定。在運放1輸出信號為正相時,運放3和開關管工作。這時運放2輸出的是負相。這時運放4的正輸入端的電位(恒為0)總比負輸入端的電位高,所以運放4輸出恒為1,開關管關閉。在運放1輸出為負相時,則相反。這就實現了兩開關管交替工作。
當基準信號比檢測信號,也即是運放3或4的負輸入端的信號比正輸入端的信號高一微小值時,比較器輸出0,開關管開,隨之檢測信號迅速提高,當檢測信號比基準信號高一微小值時,比較器輸出1,開關管關。這里要注意的是,在電路翻轉時比較器有個正反饋過程,這是遲滯比較器的特點。比如說在基準信號比檢測信號低的前提下,隨著它們的差值不斷地靠近,在它們相等的瞬間,基準信號馬上比檢測信號高出一定值。這個“一定值”影響開關頻率。它越大頻率越低。這里選它為0.1~0.2V。
C3,C4的作用是為了讓頻率較高的開關續流電流通過,而對頻率較低的50Hz信號產生較大的阻抗。C5由公式:50=算出。L一般為70H,制作時最好測一下。這樣C為0.15μ左右。R4與R3的比值要嚴格等于0.5,大了波形失真明顯,小了不能起振,但是寧可大一些,不可小。開關管的最大電流為:
I==25A。
現有的逆變器,有方波輸出和正弦波輸出兩種。方波輸出的逆變器效率高,對于采用正弦波電源設計的電器來說,除少數電器不適用外大多數電器都可適用,正弦波輸出的逆變器就沒有這方面的缺點,卻存在效率低的缺點,如何選擇這就需要根據自己的需求了。
聯系方式:鄒先生
聯系電話:0755-83888366-8022
手機:18123972950
QQ:2880195519
聯系地址:深圳市福田區車公廟天安數碼城天吉大廈CD座5C1
請搜微信公眾號:“KIA半導體”或掃一掃下圖“關注”官方微信公眾號
請“關注”官方微信公眾號:提供 MOS管 技術幫助