詳解電子負載mos管原理及mos管在其中的應用-KIA MOS管
信息來源:本站 日期:2018-09-17
直流電子負載是控制功率MOS管的導通深度,靠功率管的耗散功率(發熱)消耗電能的設備,它的基本工作方式有恒壓、恒流、恒阻、恒功率這幾種。下文講述直流電子負載恒流模式原理。在恒流模式下,不管輸入電壓是否改變,電子負載消耗一個恒定的電流。
電子負載是利MOS的線性區,當作可變電阻來用的,把電消耗掉。MOS管在恒流區(放大狀態)內,Vgs一定時Id不隨Vds的變化而變化,可實現MOS管輸出回路電流恒定。只要改變Vgs的值,即可在改變輸出回路中恒定的電流的大小。

采樣電阻Rs、運放構成一比較放大電路,MOS管輸出回路的電流經RS轉換成電壓后,反饋到運放反向端實現控制vgs,從而MOS管輸出回路的電流。當給定一個電壓VREF時,如果Rs上的電壓小于 VREF,也就是 運放的-IN小于+IN,運放加大輸出,使MOS導通程度加深,使MOS管輸出回路電流加大。如果 Rs 上的電壓大于 VREF時,-IN大于+IN,運放減小輸出,也就MOS管輸出回路電流,這樣電路最終維持在恒定的給值上,也就實現了恒流工作。
下面推導Id的表達式:
Un=Is*Rs
Up=Un=Uref
Uref=Is*Rs
Is=Id-Ig
對于MOS管,其輸入電阻很大,Ig近似為0,則:
Id=Is=Uref/Rs
由此可知只要Uref不變,Id也不變,即可實現恒流輸出。如果改變 UREF就可改變恒流值,UREF可用電位器調節輸入或用DAC芯片由MCU控制輸入,采用電位器可手動調節輸出電流。若采用 DAC輸入即可實現數控恒流電子負載。
基本原理:MOS和電阻Rs組成負反饋電路,MOS管工作在恒流區,運放同相端調節設定恒流值,MOS管的電流在電阻Rs上產生壓降,反饋到運放反向端實現控制輸出電流。R1、U2構成一2.5V基準電壓源,R2、Rp對這2.5V電壓分壓得到一參考電壓送入運放同相端,MOS管輸出回路的電流Is經Rs轉換成電壓后,反饋到運放反向端實現控制vgs,從而控制MOS管輸出回路的電流Is的穩定。電容C1主要作用有2個,一方面是消雜波,另一方面也是對運放輸出的梯波進行補償,使得電壓變化速度減緩,盡量減少mosfet的G極電壓高頻變化引發振蕩的可能。
下面給出各種參數的表達式:
Uref=2.5*(Rp’/(R2+Rp))
其中Rp’為Rp抽頭對地的電阻
Is=Uref/RS=2.5*(Rp’/(R2+Rp))/Rs
當Rp抽頭在最上端時,Uref、Is有最大值
Urefmax=2.5*(Rp/(R2+Rp))
Ismax=Urefmax/RS=2.5*(Rp/(R2+Rp))/Rs
如果已知最大電流Is可用
Rs=Urefmax/RS=2.5*(Rp/(R2+Rp))/Ismax
按圖中元件參數計算,可以得到
Urefmax=2.5*(4.7/(27+4.7))=0.37v
Ismax=Urefmax/RS=2.5*( Rp/(R2+Rp))/Rs = 2.5*( 4.7/(27+4.7))/0.1=3.7A
即圖中電路最大恒流值約為3.7A。
電子負載mos管是靠功率管的耗散功率(發熱)消耗電能的,流經MOS管電流過大會導致耗散功率過大,容易燒壞MOS管。為此可以采用多管并聯的方式來均分電流。由于元件具有離散性和差異性,流經每個MOS管的電流實際并不一致,可以在電路中加入均流電阻,圖中R4、R5、R6、R7為均流電阻。注意,在這種電路中,按上文式子計算出來Rs是總電阻,Id是總電流。

其實上圖是有缺陷的:一是不能很好解決每個MOS電流的不一致的問題,二是運放的輸出能力有限,不能驅動多個MOS管。每個MOS管獨立用一套運放驅動即可解決。

在這一電路中,按上文式子計算出來Rs是總電阻,Id是總電流。
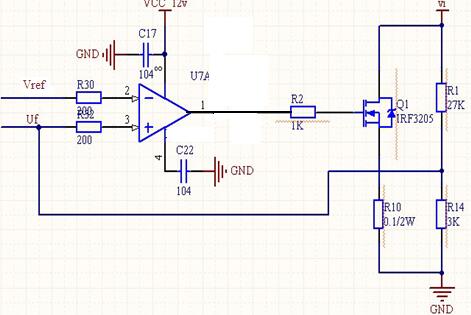
在恒壓模式下,電子負載將消耗足夠的電流來使輸入電壓維持在設定的電壓上。
電壓工作模式的情況與電流模式相同,只不過檢測的變量是輸出電壓, 這一輸出電壓是經過電阻R1、R2分壓得到的。檢測出的電壓(R14兩端)被反饋到運放的同相輸入端, MOS管再次工作在線性區。
如圖所示,Vref為參考電壓值,Uf為功率控制電路的反饋電壓值。
當Uf>Vref時,運放加大輸出,MOS管導通程度加深,使得MOS管輸出回路上的電壓下降;
當Uf<Vref時,運放減小輸出,MOS管導通程度減小,使得MOS管輸出回路上的電壓升高,最終維持在一恒定的值。
通過改變Vref的值,可以使電壓改變,并恒定。
恒壓值U=Vref *((R1+R2)/R2)
由Vref=Ur2=U *(R2/(R1+R2)) 可以推導出。
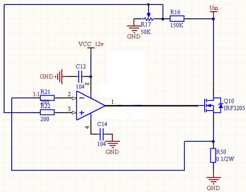
在定電阻模式下,電子負載被等效為一個恒定的電阻,電子負載會隨著輸入電壓的改變來線性改變電流。
如圖所示,Uin為外加信號,調節滑動變阻器R17設定閾值電壓,當Uin改變時,負載R50上的電流也會隨之線性變化;
因為U+ = U-
U+=Uin*R17下/(R16+R17)
U-=Iin*R50
所以Uin/Iin=R50*(R16+R17/R17下
可以看到輸入電壓與輸入電流呈現線性變化,并可通過滑動變阻器R17手動設置電阻值。
例如,Uin =3sin10t, R17下=20K,則Iin=3sin10t;
Uin =3sin10t, R17下=10K,則Iin=6sin10t;
固定滑動變阻器R17后,對應某一時刻而言,電壓的變化,引起了電流的變化,且其比值固定不變。
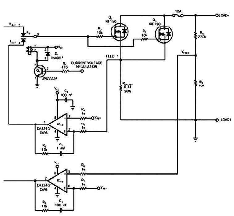
一般設計人員都用直流電子負載來測試電源, 如太陽能陣列或電池, 但商用直流電子負載很昂貴。其實只要將功率MOSFET在其線性區內使用, 就可制作出自己的直流電子負載( 圖1) 。該負載采用兩個簡單的反饋回路。MOS管( IRF1502n2222a) 用作一個穩流模式下的電流源或穩壓模式下的電壓源。設計人員在描述電壓源的特性時都使用穩流模式, 因為在穩流模式下, 電源必須提供電子負載中設定的電流值。設計師都將穩壓模式與電流源一起使用, 因為穩壓模式會迫使電源在負載設定的電壓下工作。
圖1 直流電子負載圖
如圖1所示, 在電流模式下, RSHUNT 檢測I LOAD, 檢測得到的電壓反饋給運算放大器IC1A的反相輸入端。由于運算放大器的直流增益在線性反饋工作區內很高, 反相輸入端保持與非反相輸入端相等, 即相當于VIREF。放大器產生自己的輸出值, 以使MOSFETQ2和Q3 工作于線性區, 因而會消耗電源的功率。源極電流值與電流環基準VI REF成正比,即ILOAD=VI REF/RSHUNT可利用一個連接到穩定電壓基準上的電阻分壓器設定VIREF,VI REF, 或者使用來自一個基于PC的I/O卡的D/A轉換器輸出,以實現靈活的配置。電壓工作模式的情況與電流模式相同, 只不過檢測的變量是輸出電壓, 這一輸出電壓是經過分壓器RA/ RB 衰減的, 所以電子負載的工作電壓比運放電源電壓高。
檢測出的電壓被反饋到IC1B的非反相輸入端, MOSFET再次工作在線性區。負載電壓VLOAD=VVREF×(RA+RB)/RB。CA3240型雙運放IC1可以在輸入電壓低于負電源電壓的情況下工作, 這對單電源供電非常有用, 然而,如果有對稱電源,那就可以采用任何運放。繼電器K1通過一根驅動Q1的數字控制線來切換工作模式。MOSFET 是至關重要的; 你可以增加這個并聯使用的IRF150器件, 以提高電流承受能力, 因IRF150 具有正的溫度系數, 從而可均衡流過兩只并聯MOSFET的電流。由于電路中使用兩只MOSFET, 電子負載可承受10A電流, 功耗大于100W, 所以使用一只散熱器和小風扇是個好主意。
本電路適用于描述有兩種電源模式的光伏電池模塊的特性。采用本電路和基于PC的設置時, Helios公司的一種光伏電池模塊的I-V特性曲線表明有一個區在VMPP ( 最高點的電壓) 以上, 在VMPP 這一電壓下, 陡峭的過渡與一個電壓源相對應( 圖2) 。在低于VMPP的電壓下, 光伏電池模塊猶如一個電流源。一般情況下, 用個簡單的電流模式電子負載描述I - V 特性曲線這一平坦區的特性是很困難的, 因為電壓輸出對電流的微小變化很敏感,因此, 恒定電壓模式負載就是一種較好的選擇。
圖2 光伏電池模塊的I V特性曲線
聯系方式:鄒先生
聯系電話:0755-83888366-8022
手機:18123972950
QQ:2880195519
聯系地址:深圳市福田區車公廟天安數碼城天吉大廈CD座5C1
請搜微信公眾號:“KIA半導體”或掃一掃下圖“關注”官方微信公眾號
請“關注”官方微信公眾號:提供 MOS管 技術幫助