PC電源工作原理等詳解-PC電源MOS管應用方案詳細資料及現貨供應商-KIA MOS管
信息來源:本站 日期:2018-09-06
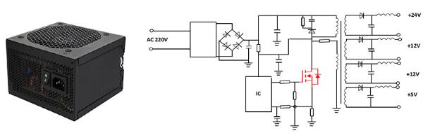
PC電源是專門為機箱內部配件供電的設備,如主板,驅動器,顯卡等。目前PC電源大都是開關型電源。電腦電源是電腦各部件供電的樞紐,是電腦的重要組成部分。把220V交流電,轉換成直流電,分別輸送到各個元件。

1、PC/XT電源
IBM最先推出個人PC/XT機時制定的標準。
2、AT電源
也是由IBM早期推出PC/AT機時所提出的標準,當時能夠提供192W的電力供應。
3、ATX 電源
ATX規范是Intel公司于1995年提出的一個工業標準,時至今日,ATX架構電源已經稱為業界的主流標準。ATX是英文AT Extend的縮寫,可以翻譯為“AT擴展”標準,而ATX 電源就是根據這一規格設計的電源。目前市面上銷售的家用電腦電源,一般都遵循ATX 規范。標準尺寸為150x140x86mm。
4、BTX 電源
BTX(Balanced Technology eXtended)電源是也就遵從BTX 標準設計的PC 電源。可以理解為是intel為了品牌機廠商生產便利的一個變通。BTX 電源兼容了ATX 技術,其工作原理與內部結構基本同ATX相同,輸出標準與目前的ATX12V 2.0 規范一樣,電源輸出要求、接口等支持ATX12V、SFX12V、CFX12V和LFX12V。這種電源與以前的電源雖然在技術上沒有變化,但為了適應尺寸的要求,采用了不規則的外型。目前定義了220W、240W、275W 三種規格,其中275W 的電源采用相互獨立的雙路+12V輸出。BTX相對于ATX并不是一個革新性的電源標準。
5、EPS電源
EPS電源和緊急供電系統(UPS)是完全不同的概念。2002年開始隨著數字化時代的發展,出現了為新生的工作組(WorkStation)和服務器機箱供電的SSI EPS標準。ATX電源的標準ATX2.03規定的主板電源是20pin,CPU電源為4pin。而EPS的特點是主板電源24pin,CPU電源8pin。所以現在經常看到的主板電源為20+4pin,CPU電源為4+4pin的ATX電源其實是ATX電源的擴展,正確名稱應該為“ATX/EPS”。
現在流行的家用機主板CPU電源經常會有8pin的接口,普通的ATX電源上的4pin就可以完全滿足其用電量(剩下4pin)。ATX電源上會有8pin接口這樣的出現是因為intel的至強系列CPU被要求必須有8pin的供電——現行普通CPU的耗電量已經達到了70W以上,這樣服務器雙CPU就會超過140W,用12V換算的話就是超過12A以上的電流,4pin的四根細線線很明顯對主板供電會不穩定,而且這也會造成安全隱患。ATX的20pin也是一樣的道理,考慮到向更遠的未來發展,主板廠商在普通家用主板上首先推出了24pin主板,而后ATX的單CPU上也出現了8pin接口,完全兼容了EPS標準。而這樣的主板使用標準ATX電源也是完全可以的,不過出于安全考慮,最好把所有的線都接上。
6、WTX電源
WTX電源(Workstations TX)就是工作站電源,介于服務器和家用機之間,也可以理解為ATX電源的加強版本。當時由于PentiumIII Xeon(Slot2)的出現而提出的標準。尺寸上比ATX電源大,供電能力也比比ATX電源強,常用于服務器和大型電腦。WTX電源屬于IA服務器電源的架構之一。
7、SFX、CFX、LFX電源
SFX電源、CFX電源、LFX電源同WTX電源一樣,都可以說是ATX的變種,都在尺寸,功率上都有各自的規范,都同BTX電源一樣兼容現在ATX系列主板。這些電源都是為了適應現在小型機箱沒有獨立顯卡,體積小的特點而規定的標準,以方便個人組裝電腦時選購不同的機箱等配件。CFX12V 適用于系統總容量在10~15 升的機箱;而LFX12V 則適用于系統容量6~9 升的機箱,目前有180W 和200W 兩種規格;SFX電源尺寸125x100x63.5mm。
對于不同定位的電源,它的輸出導線的數量有所不同,但都離不開花花綠綠的這9種顏色:黃、紅、橙、紫、藍、白、灰、綠、黑。健全的PC電源中都具備這9種顏色的導線(目前主流電源都省去了白線)。

黃色
黃色的線路在電源中應該是數量較多的一種,隨著加入了CPU和PCI-E顯卡供電成分,+12V的作用在電源里舉足輕重。
+12V一直以來硬盤、光驅、軟驅的主軸電機和尋道電機提供電源,及為ISA插槽提供工作電壓和串口設備等電路邏輯信號電平。+12V的電壓輸出不正常時,常會造成硬盤、光驅、軟驅的讀盤性能不穩定。當電壓偏低時,表現為光驅挑盤嚴重,硬盤的邏輯壞道增加,經常出現壞道,系統容易死機,無法正常使用。偏高時,光驅的轉速過高,容易出現失控現象,較易出現炸盤現象,硬盤表現為失速,飛轉。目前,如果+12V供電短缺直接會影響PCI-E顯卡性能,并且影響到CPU,直接造成死機。
藍色
-12V的電壓是為串口提供邏輯判斷電平,需要電流不大,一般在1A以下,即使電壓偏差過大,也不會造成故障,因為邏輯電平的0電平從-3V到-15V,有很寬的范圍。
紅色
+5V導線數量與黃色導線相當,+5V電源是提供給CPU和PCI、AGP、ISA等集成電路的工作電壓,是電腦中主要的工作電源。目前,CPU都使用了+12V和+5V的混合供電,對于它的要求已經沒有以前那么高。只是在最新的Intel ATX12V 2.2版本加強了+5V的供電能力,加強雙核CPU的供電。它的電源質量的好壞,直接關系著計算機的系統穩定性。
白色
目前市售電源中很少有帶白色導線的,白色-5V也是為邏輯電路提供判斷電平的,需要電流很小,一般不會影響系統正常工作,基本是可有可無。
橙色
這是ATX電源專門設置的,為內存提供電源。最新的24pin主接口電源中,著重加強了+3.3V供電。該電壓要求嚴格,輸出穩定,紋波系數要小,輸出電流大,要20安培以上。一些中高檔次的主板為了安全都采用大功率場管控制內存的電源供應,不過也會因為內存插反而把這個管子燒毀。使用+2.5V DDR內存和+1.8V DDR2內存的平臺,主板上都安裝了電壓變換電路。紫色:+5VSB(+5V待機電源)(標準范圍:+4.75-+5.25) ATX電源通過PIN9向主板提供+5V 720MA的電源,這個電源為WOL(Wake-up On Lan)和開機電路,USB接口等電路提供電源。如果你不使用網絡喚醒等功能時,請將此類功能關閉,跳線去除,可以避免這些設備從+5VSB供電端分取電流。這路輸出的供電質量,直接影響到了電腦待機是的功耗,與我們的電費直接掛鉤。
綠色
通過電平來控制電源的開啟。當該端口的信號電平大于1.8V時,主電源為關;如果信號電平為低于1.8V時,主電源為開。使用萬用表測試該腳的輸出信號電平,一般為4V左右。因為該腳輸出的電壓為信號電平。這里介紹一個初步判斷電源好壞的土辦法:使用金屬絲短接綠色端口和任意一條黑色端口,如果電源無反應,表示該電源損壞。現在的電源很多加入了保護電路,短接電源后判斷沒有額外負載,會自動關閉。因此大家需要仔細觀察電源一瞬間的啟動.
灰色
ATX電源在啟動和關閉過程中,當主板給電源發出PS_ON啟動信號后,電源要等其全部輸出電壓都穩定后才送出一個安全信號給主板,而主板則根據這個安全信號才開始真正的啟動過程,這個安全信號我們通常稱之為Power Good(簡稱 PG)。要產生PG信號可不簡單,要求ATX電源在輸出電壓穩定后的100~500ms之間送出PG信號給主板的PG端。
PC電源中很難發現的問題之一就是電源不足,癥狀可能是主板“不能用”,軟件導致經常的系統崩潰,這些癥狀可能由主板、CPU或內存的異常表現出來,甚至有時看來好象是硬盤,CDROM,軟盤等的問題。
可以想象一下:PC系統里的每個部件的電能都有同一個來源----那就是電源。電源必須為所有的設備不間斷地提供穩定的,連續的電流。如果電源過量或不足,所連接的設備就有可能不能正常運作,看來象壞了一樣。比如,內存不能刷新,造成數據丟失(導致軟件錯誤);而CPU可能死鎖,或隨機地重啟動;硬盤可能不轉,或更奇怪---轉是轉,可不能正常處理控制信號。
既然這么多的設備都與電源息息相關,那把電源看作PC硬件系統里最重要的部件就毫不過分。不幸的是,多數人不能認識到,他們在選購電源時有時喜好舊機箱(機箱一般都有電源),期望“價廉物美”。(根據經驗,這是個常見的現象。)老電源不能象它剛用時有效,提供的能量不能象標稱值那樣高。很多電源是沒有UL標志的,可能只能“擠出” 標稱值的50-75%。即使有名氣機箱里的電源也可能有問題,日常里我們也碰到過。
PC電源中在生活中應用廣泛,隨之PC電源的普及MOS管也因此加大了用量。現我就給大家介紹一下MOS管廠家,深圳市可易亞半導體科技有限公司.是一家專業從事中、大、功率場效應管(MOSFET)、快速恢復二極管、三端穩壓管開發設計,集研發、生產和銷售為一體的國家高新技術企業。
已經擁有了獨立的研發中心,研發人員以來自韓國(臺灣)超一流團隊,可以快速根據客戶應用領域的個性來設計方案,同時引進多臺國外先進設備,業務含括功率器件的直流參數檢測、雪崩能量檢測、可靠性實驗、系統分析、失效分析等領域。強大的研發平臺,使得KIA在工藝制造、產品設計方面擁有知識產權35項,并掌握多項場效應管核心制造技術。自主研發已經成為了企業的核心競爭力。
強大的研發平臺,使得KIA在工藝制造、產品設計方面擁有知識產權35項,并掌握多項場效應管核心制造技術。自主研發已經成為了企業的核心競爭力。
KIA半導體的產品涵蓋工業、新能源、交通運輸、綠色照明四大領域,不僅包括光伏逆變及無人機、充電樁、這類新興能源,也涉及汽車配件、LED照明等家庭用品。KIA專注于產品的精細化與革新,力求為客戶提供最具行業領先、品質上乘的科技產品。

從設計研發到制造再到倉儲物流,KIA半導體真正實現了一體化的服務鏈,真正做到了服務細節全到位的品牌內涵,我們致力于成為場效應管(MOSFET)功率器件領域的領跑者,為了這個目標,KIA半導體正在持續創新,永不止步!

600V SERIES MOSFET:KIA4N60H、KIA7N60H、KIA8N60H、KIA10N60H、KIA12N60H
650V SERIES MOSFET:KIA1N65H、KIA2N65H、KIA4N65H、KIA12N65H

Part Numbe
ID(A)
VDSS(v)
RDS(Ω)(MAX)
RDS(Ω)(TYP)
ciss
pF
KIA1N65H
1
650
11.5
9.3
120
KIA4N60H
4
600
2.7
2.3
500
KIA7N60H
7
600
1.2
1
900
KIA2N65H
2
650
5.3
4.3
275
KIA4N65H
4
650
3
2.5
560
KIA8N60H
7.5
600
1.2
0.98
1000
KIA12N65H
12
650
0.75
0.63
1850
KIA10N60H
9.5
600
0.73
0.6
1570
KIA12N60H
12
600
0.65
0.53
1850
聯系方式:鄒先生
聯系電話:0755-83888366-8022
手機:18123972950
QQ:2880195519
聯系地址:深圳市福田區車公廟天安數碼城天吉大廈CD座5C1
請搜微信公眾號:“KIA半導體”或掃一掃下圖“關注”官方微信公眾號
請“關注”官方微信公眾號:提供 MOS管 技術幫助